Ad8304aruz Adi 160 Db Logarithmic Amplifier With Photo

Adl5304 Output Slowly Ramps Up When Light Is Blocked On

Photo Diode Amplifier Using Opa381 Opa380 Op Amp Circuit

Photodiode Amplifier Limiter Circuitry Download Scientific

Scheme Of The N Th Repeater Station Fm Faraday Mirror Pd

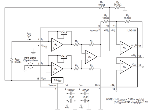
Logarithmic Amplifiers Scale Input Signals Digikey

Yes This Is One Problem Please Solve All Parts

Pll 1701 Broadband Light Meters Uv Vis Nir Radiometers

Logarithmic Amplifiers Scale Input Signals Digikey

An5 Reference Design Temperature Measurement Arrow Com

Integrated Dc Logarithmic Amplifiers Application Note Maxim
Resolved Transimpedance Amplifier With Digital Gain Control

1mw Transimpedance Amplifier Achieves Near Theoretical Noise

A Low Power Compact Adaptive Logarithmic Transimpedance

Simple Ambient Light Sensor Controls White Led Driver
Comments
Post a Comment